当前位置: 首页> 专利交易> 详情页
    待售中

    一种自动变速器[ZH]

    专利编号: ZL202511240005

    收藏

    拟转化方式: 转让;普通许可;排他许可;作价投资;质押融资;开放许可

    交易价格:面议

    专利类型:发明专利

    法律状态:授权

    技术领域:变速器

    发布日期:2025-11-24

    发布有效期: 2025-11-24 至 2037-09-19

    专利顾问 — 伍先生

    微信咨询

    扫码微信咨询

    电话咨询

    咨询电话

    18273488208

    专利基本信息
    >
    申请号 CN201710848293.2 公开号 CN107606079A
    申请日 2017-09-19 公开日 2018-01-19
    申请人 陕西法士特齿轮有限责任公司 专利授权日期 2023-09-08
    发明人 周能文;严鉴铂;刘义;王亚锋;张海涛 专利权期限届满日 2037-09-19
    申请人地址 710119 陕西省西安市高新区长安产业园西部大道129号 最新法律状态 授权
    技术领域 变速器 分类号 F16H3/66
    技术效果 降低成本 有效性 有效(授权、部分无效)
    专利代理机构 徐文权 代理人
    专利技术详情
    >
    01

    专利摘要

    本发明公开了一种自动变速器,包括设置在变速器壳内的变速结构,变速结构的输入端通过输入轴与液力变矩器连接,输出端通过输出轴带动传动轴驱动后桥转动,变速机构包括两组离合器和三组行星齿轮组,三组行星齿轮组分别对应连接三组制动器,变速器壳的右侧设置有后盖,下侧设置有底壳,三组制动器与油底壳之间设置有阀体,每个制动器内的活塞及其两侧的密封圈与变速器壳共同形成密闭的液压腔,阀体分别经连接部连接对应的液压腔。阀体固定在油底壳上,通过将油底壳安装到变速器壳体上,设置在阀体上的液压出口周围的密封部件将被压缩,直接密封变速器壳体上短的入口油路和阀体上液压出口,无需在连接部进行密封连接阀体与变速器壳体的作业。
    展开 >
    02

    专利详情

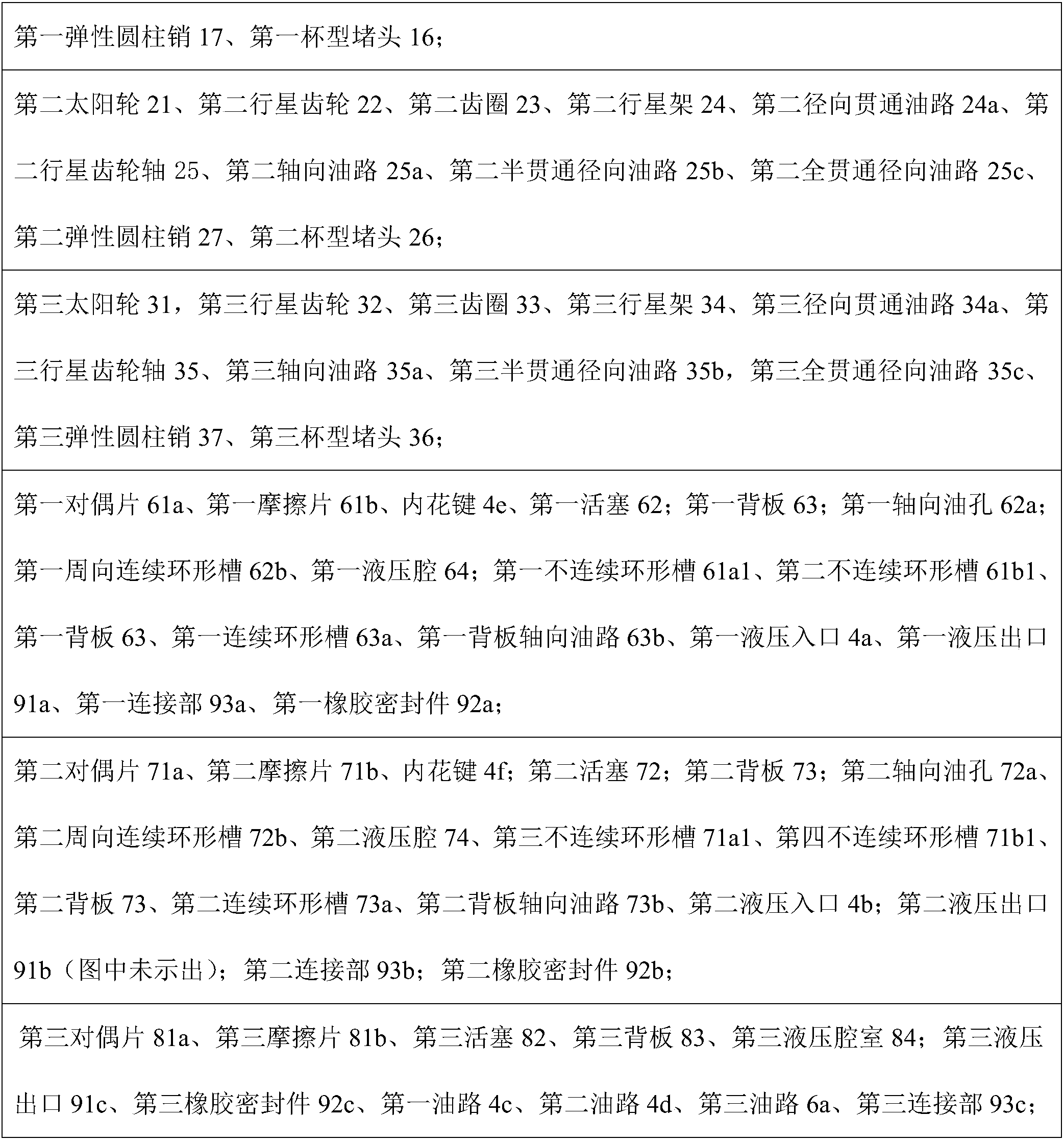
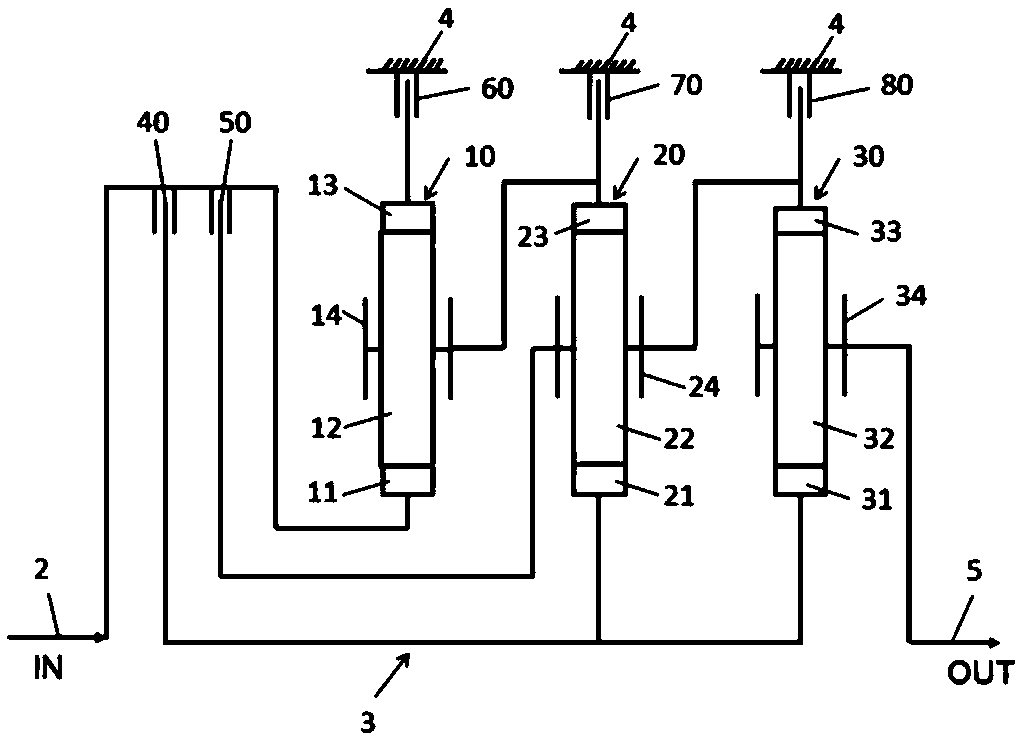
    技术领域 本发明属于自动变速器技术领域,具体涉及一种6档自动变速器。 背景技术 汽车中搭载的自动变速器,通过多个摩擦元件的选择性结合,对发动机通过变矩 器输出给变速机构的动力传递路径进行切换,从而实现不同速比。此种自动变速器中,存在 如何给变速机构多片式制动器供应液压油和润滑油,如何向构成变速机构的行星齿轮的轴 承部供应润滑油,以提高其性能和可靠性的问题。 一般而言,使用上述多片式制动器结合的液压,从安装在变速器壳体上的阀体供 应给设置于活塞背部的液压腔并被控制。但是该液压并非从阀体直接供给液压腔,而是从 阀体经由设置于变速器壳体或制动器壳体的壁内部油路供应。当通过变速器壳体壁内部油 路,或通过变速器壳壁内部油路和制动器壳壁内部油路向液压腔供应液压时,油路会变长 或者油路的弯曲会变多,因此油路的液阻会变大,液压供应时的响应性下降,制动器的控制 性变差。而且油路的连接部,即密封部变多,增加了液压泄漏的可能性。 为了润滑行星齿轮的轴承部,从设置在中心轴内的轴向油路沿半径方向的油孔通 过离心力流出润滑油,导入行星架中的径向油路,经由形成于行星齿轮轴上的内部油路与 从该油路连通至轴外周面的油孔,供应至行星齿轮和行星齿轮轴之间,润滑轴承部。为了保 证行星齿轮的轴承部在高速旋转时获得足够量的润滑油,除了要求装配状态时行星齿轮轴 上的内部油路能完全和行星架中的径向油路对齐或包容外,还要求旋转时行星齿轮轴和行 星架之间轴向固定,并且不能发生相对转动。而传统的方法: 一是在行星齿轮轴上打径向斜孔导通行星架上的径向油路和上述连通至轴外周 面的油孔; 二是使行星齿轮轴两端在热处理时避免硬化,和行星架装配时使用铆接方式或是 特殊设计行星齿轮轴结构,使用卡环在行星架上进行轴向定位并防转。 而这些结构设计和方法除了并不能完全满足上述两条要求外,还造成了结构设计 复杂,加工难度增大,成本增加的问题。 在传统自动变速器中,变速机构多片式制动器的润滑油来自各自的行星齿轮轴承 部,润滑油沿轴向通过轴承部后,碰到设置在行星齿轮和行星架之间的止推垫片后,液流方 向发生改变,变成径向流动,在离心力作用下,液流甩出,并被收集到设计在齿圈内侧的集 油槽中。进一步在离心力作用下,穿过设计在集油槽位置的径向油孔,再径向穿过安装在齿 圈外侧的摩擦片和对偶片,从而对多片式制动器进行润滑冷却。由于此种润滑不受控制,为 连续润滑,在某个多片式制动器不结合时,其润滑油一直不断地径向穿过其摩擦片和对偶 片。而根据文献资料记载,在多片式制动器不结合时,其拖曳力矩和通过其摩擦片和对偶片 的润滑流量有直接关系,润滑流量大,拖曳力矩大,润滑流量小,拖曳力矩小。这说明上述多 片式制动器的润滑方式使得拖曳力矩一直存在,造成整个变速器的效率不高。 发明内容 本发明所要解决的技术问题在于针对上述现有技术中的不足,提供一种自动变速 器,通过缩短去往多片式制动器活塞腔的油道长度,改善多片式制动器的控制性,减少液压 泄漏的机构;使行星齿轮轴上内部油路和行星架上的径向油路完全对齐,且行星齿轮轴和 行星架之间不会发生相对运动,并采用多片式制动器可选择性润滑机构,减少多片式制动 器的拖曳力矩,提高效率。 本发明采用以下技术方案: 一种自动变速器,包括设置在变速器壳内的变速结构,所述变速结构的输入端通 过输入轴与液力变矩器连接,输出端通过输出轴带动传动轴驱动后桥转动,所述变速机构 包括两组离合器以及三组行星齿轮组,三组所述行星齿轮组分别对应连接三组制动器,所 述变速器壳的右侧设置有后盖,下侧设置有油底壳,三组所述制动器与油底壳之间设置有 用于提供液压的阀体,三组所述制动器包括第一制动器、第二制动器和第三制动器,三组制 动器内的活塞以及活塞内外两侧的密封圈各自与对应的变速器壳或后盖共同形成三个密 闭的液压腔,所述液压腔包括第一液压腔、第二液压腔和第三液压腔,所述阀体各经过一个 连接部连接对应的液压腔。阀体固定在油底壳上,通过将油底壳安装到变速器壳体上,设置 在阀体上的液压出口周围的密封部件将被压缩,直接密封上述变速器壳体上短的的入口油 路和阀体上的液压出口,无需在连接部进行密封连接阀体与变速器壳体的作业。 进一步的,在第一液压腔和第二液压腔正下方的变速器壳处以及对应第三液压腔 的变速器壳处均设置有圆柱凸起,在每个圆柱凸起的中心设置有液压入口,在所述阀体对 应位置设置有圆柱凸起,凸起中心位置设置有液压出口,液压腔位于变速器壳体上,在壳体 上液压腔位置正下方有非常短的入口油路,通过此入口油路和连接部直接连接位于上述阀 体上的液压出口,每个所述连接部均设置有圆柱状的橡胶密封件,橡胶密封件的中间带孔, 孔的孔径会大于液压入口和液压出口的直径,避免装配后堵塞液压入口和液压出口。 进一步的,在阀体和变速器壳之间的第一连接部通过第一橡胶密封件、第一液压 入口与第一液压腔连接形成第一短油路,第二连接部通过第二橡胶密封件、第二液压入口 与所述第二液压腔连接形成第二短油路,在壳体上液压腔位置正下方形成非常短的入口油 路,通过此入口油路和连接部直接连接位于上述阀体上的液压出口,液压经分别由第一连 接部和第二连接部、变速器壳体上短入口油路直接从阀体向液压腔供应油液,可以避免传 统技术方案中通过变速器壳和制动器壳壁内部油路往液压腔输送油液引起的油路过长的 问题,能有效降低液阻,提高阀体对第一制动器和第二制动器的控制。 进一步的,所述变速器壳内部还设置有第一油路和第二油路,所述阀体依次经过 第三液压出口、第三橡胶密封件、第一油路、第二油路与设置在后盖上的第三油路连接,通 过所述第三油路连接至第三液压腔形成第三长油路。向第三制动器的液压腔室的液压供 应,比向第一制动器和第二制动器的两个液压腔室的液压供应更长的路径进行,这是因为, 对第一制动器和第二制动器要求的控制比对第三制动器要求的控制更精密。 进一步的,在第一制动器、第二制动器的活塞上分别设置有第一轴向油孔和第二 轴向油孔,每个活塞压紧摩擦片侧对应设置有第一周向连续环形槽,所述第一轴向油孔对 应连通所述第一周向连续环形槽和第一液压腔,所述第二轴向油孔对应连通所述第二周向 连续环形槽和第二液压腔。 进一步的,在所述第一轴向油孔的径向相同位置设置有沿周向分布的第一不连续 环形槽和第二不连续环形槽,所述第一不连续环形槽和第二不连续环形槽位于摩擦片和对 偶片上并轴向穿透对应的摩擦片和对偶片; 在所述第二轴向油孔的径向相同位置设置有沿周向分布的第三不连续环形槽和 第四不连续环形槽,所述第三不连续环形槽和第四不连续环形槽位于摩擦片和对偶片上并 轴向穿透对应的摩擦片和对偶片。 进一步的,在所述第一制动器的背板与摩擦片对偶片接触一侧,以及第一轴向油 孔径向相同位置还设置有第一连续环形槽,在所述第一连续环形槽的底部设置有第一背板 轴向油路,所述第一背板轴向油路用于导通第一背板上的第一连续环形槽以及第一背板的 另一侧; 在所述第二制动器的背板与摩擦片对偶片接触一侧,以及第二轴向油孔径向相同 位置还设置有第二连续环形槽,在所述第二连续环形槽的底部设置有第二背板轴向油路, 所述第二背板轴向油路用于导通第二背板上的第二连续环形槽以及第二背板的另一侧。当 多片式制动器结合时,活塞压紧摩擦片和对偶片,液压腔充满液压油,润滑油从液压腔,通 过活塞上的轴向油孔,进入活塞的连续环形槽,再穿过摩擦片和对偶片上的环形槽,进入到 背板上的连续环形槽中,通过背板上连续环形槽底部的轴向油路,润滑油流出,从而对多片 式制动器进行润滑冷却;当多片式制动器不结合时,液压腔中没有液压油,只有很少量润滑 油进入摩擦片和对偶片,其拖曳力矩变小。 进一步的,每组所述行星齿轮组的行星架上对应设置有径向贯通油路,在每组所 述行星齿轮组的行星齿轮轴上分别设置有两条径向油路,两条径向油路之间通过一条轴向 油路导通。 进一步的,行星齿轮轴上内部油路包含两条径向油路和一条轴向油路,其中轴向 油路用于导通两条径向油路,一条径向油路半贯通,另一条径向油路全贯通;半贯通径向油 路供应润滑油至行星齿轮和行星齿轮轴之间,润滑轴承部;全贯通径向油路对齐上述行星 架上的径向油路,接受来自中心轴上的润滑油。 进一步的,在每个行星齿轮轴的全贯通径向油路与行星架的径向贯通油路之间均 设置有弹性圆柱销,弹性销一端导入行星齿轮轴上的上述全贯通径向油路中,一端导入上 述行星架径向油路的延伸孔中,一方面可以保证行星齿轮轴上的全贯通油路和行星架上的 径向油路完全对齐,另一方面可以使行星齿轮轴和行星架之间轴向进行固定,并防止二者 发生相对转动;弹性圆柱销的内部灌有橡胶,安装后保证润滑油不通过行星齿轮轴的全贯 通径向油路和行星架径向油路的延伸孔流出,在每个所述行星齿轮轴的全贯通径向油路的 另一端分别设置有杯型堵头,防止润滑油泄漏。 与现有技术相比,本发明至少具有以下有益效果: 本发明自动变速器液压经由连接部,变速器壳体上短的入口油路,直接从阀体向 液压腔供应油液,可以避免传统技术方案中通过变速器壳和制动器壳壁内部油路往液压腔 输送油液引起的油路过长的问题,能有效降低液阻,提高阀体对制动器的控制性,而且由于 部件间连接部的减少,液压泄漏得到抑制,能进一步提高阀体对制动器的控制性。 进一步的,润滑油经由行星架的径向油路,进入行星齿轮轴的全贯通径向油路、轴 向油路和半贯通径向油路,给行星齿轮轴承部供应润滑油。采用弹性圆柱销可以使行星齿 轮轴上油路和行星架上径向油路完全对齐,并且可以有效防止二者在工作时产生相对轴向 运动和转动。采用弹性圆柱销内部灌胶和杯型堵可以有效避免润滑油路上的泄漏。采用本 发明的机构设计简单、加工装配容易、成本低廉。 进一步的,在多片式制动器结合时,润滑油能根据需要对其进行润滑冷却,润滑路 径简短连续,润滑效果良好,在多片式制动器不结合时,只有少量润滑油通过其摩擦片和对 偶片,能有效减少多片式制动器的拖曳力矩,提高整个自动变速器的效率,同时不再需要在 齿圈上加工集油槽和径向油孔,也有利于减少齿圈的加工难度。 下面通过附图和实施例,对本发明的技术方案做进一步的详细描述。 附图说明 图1为本发明实施所涉及的自动变速器的传动路线图; 图2为本发明实施所涉及的自动变速器的换档逻辑图; 图3为本发明实施所涉及的自动变速器上侧部分的剖视图; 图4为本发明实施所涉及的自动变速器下侧部分的剖视图; 图5为本发明周向不连续环形槽结构示意图; 图6为本发明周向连续环形槽结构示意图; 图7为本发明图3的左侧局部放大图。 具体实施方式 在本发明的描述中,需要理解的是,术语 " 上 " 、 " 下 " 、 " 左 " 、 " 右 " 、 " 竖直 " 、 " 水平 " 、 " 顶 " 、 " 底 " 、 " 内 " 、 " 外 " 等指示的方位或位置关系为基于附图所示的方位或位置关系,仅是 为了便于描述本发明和简化描述,而不是指示或暗示所指的装置或元件必须具有特定的方 位、以特定的方位构造和操作,因此不能理解为对本发明的限制。此外,术语 " 第一 " 、 " 第二 " 仅用于描述目的,而不能理解为指示或暗示相对重要性或者隐含指明所指示的技术特征的 数量。由此,限定有 " 第一 " 、 " 第二 " 的特征可以明示或者隐含地包括一个或者更多个该特 征。在本发明的描述中,除非另有说明, " 多个 " 的含义是两个或两个以上。 在本发明的描述中,需要说明的是,除非另有明确的规定和限定,术语 " 安装 " 、 " 相 连 " 、 " 连接 " 应做广义理解,例如,可以是固定连接,也可以是可拆卸连接,或一体地连接;可 以是机械连接,也可以是电连接;可以是直接相连,也可以通过中间媒介间接相连,可以是 两个元件内部的连通。对于本领域的普通技术人员而言,可以具体情况理解上述术语在本 发明中的具体含义。 自动变速器是国内汽车行业的一个短板,而扭矩在500-800Nm的自动变速器在国 内则是一个空白。本发明提供了一种满足国内高端中、轻型商用车和特种车辆的需求的轻 型6挡自动变速器。其变速机构,通过多个摩擦元件的选择性结合,对发动机通过变矩器输 出给变速机构的动力传递路径进行切换,从而实现不同速比。此种自动变速器中,存在如何 给变速机构多片式制动器供应液压油和润滑油,如何向构成变速机构的行星齿轮的轴承部 供应润滑油,以提高其性能和可靠性的问题。 请参阅图1,本发明自动变速器适用于发动机前置后轮驱动的车辆,具体包括设置 在变速器壳4内的变速结构3,所述变速结构3的输入端通过输入轴2与液力变矩器连接,输 出端通过输出轴5带动传动轴驱动后桥转动,所述变速机构3包括两组离合器和三组行星齿 轮组,三组所述行星齿轮组分别对应连接三组制动器,所述变速器壳4的右侧设置有后盖6, 下侧设置有油底壳7,三组所述制动器与油底壳7之间设置有用于提供液压的阀体90。 所述输入轴2通过液力变矩器(图中未示出)连接发动机,所述变速机构3与输入轴 2同轴,三组所述制动器包括第一制动器60、第二制动器70和第三制动器80,三组所述行星 齿轮组包括第一行星齿轮组10、第二行星齿轮组20和第三行星齿轮组30。 请参阅图3,变速机构3由变速器壳4收纳,并被后盖6在右侧封闭,后盖6通过螺栓 固定在变速器壳4上。 变速机构3包括第一行星齿轮组10、第二行星齿轮组20、第三行星齿轮组30,第一 行星齿轮组10、第二行星齿轮组20和第三行星齿轮组30从左至右依次沿轴向布置在变速器 壳4的内周侧,第一制动器60、第二制动器70、第三制动器80沿轴向排列设置在第一行星齿 轮组10、第二行星齿轮组20、第三行星齿轮组30的外周侧。 具体的,第一行星齿轮组10、第二行星齿轮组20、第三行星齿轮组30从靠近变矩器 侧起依次设置在变速器壳4内。作为构成上述变速机构3的摩擦元件,第一离合器40、第二离 合器50、第一制动器60、第二制动器70、第三制动器80也设置于所述变速器壳4内,其中,第 一离合器40和第二离合器50设置在变矩器侧,第一制动器60、第二制动器70及第三制动器 80从靠近变矩器侧起依次设置。 第一行星齿轮组10包括第一太阳轮11、多个第一行星齿轮12、第一齿圈13以及第 一行星架14,输入轴2与第一太阳轮11连接,第一太阳轮11与第一行星齿轮12啮合,第一行 星齿轮12与第一齿圈13啮合,第一齿圈13经过第一制动器60与变速器壳4可离合连接,第一 行星架14用于支撑第一行星齿轮12。 第二行星齿轮组20包括第二太阳轮21、多个第二行星齿轮22、第二齿圈23以及第 二行星架24,第二太阳轮21与第三太阳轮31连接,第二行星齿轮22与第二太阳轮21啮合,第 二行星齿轮22与第二齿圈23啮合,第二齿圈23与第一行星架14连接,并通过第二制动器70 与变速器壳4可离合连接,第二行星架24用于支撑第二行星齿轮22,第二行星架24经过第二 离合器50与输入轴2可离合连接。 第三行星齿轮组30包括第三太阳轮31、多个第三行星齿轮32、第三齿圈33以及第 三行星架34,第三太阳轮31与第三行星齿轮32啮合,第三行星齿轮32与第三齿圈33啮合,第 三齿圈33与第二行星架24连接,并经过第三制动器80与变速器壳4可离合连接,第三行星架 34用于支撑第三行星齿轮32,第三行星架34与输出轴5连接。 第二太阳轮21和第三太阳轮31经过第一离合器40与输入轴2可离合连接。 通过以上结构,变速结构3利用第一离合器40、第二离合器50及第一制动器60、第 二制动器60、第三制动器80的结合/分离的组合,获得前进六档和倒档。该组合状态与变速 器档位的关系表示如图2所示。 1档时,第一离合器40、第三制动器80被结合; 此时,输入轴2旋转输入到第三行星齿轮组30的第三太阳轮31,由第三行星齿轮组 30以较大的减速比减速后从该第三行星齿轮组30的第三行星架34输出到输出轴5。 2档时,第一离合器40、第二制动器70被结合; 此时,输入轴2旋转输入到第三行星齿轮组30的第三太阳轮31,同时经由第二行星 齿轮组20还输入到第三行星齿轮组30的第三齿圈33,输入轴2的旋转以比上述1档小的减速 比减速后从第三行星齿轮组30的第三行星架34输出到输出轴5。 3档时,第一离合器40、第一制动器60被结合; 此时,输入轴2旋转输入到第三行星齿轮组30的第三太阳轮31,同时经由第一行星 齿轮组10及第二行星齿轮组20还输入到第三行星齿轮组30的第三齿圈33,输入轴2的旋转 以比上述2档更小的减速比减速后从第三行星齿轮组30的第三行星架34输出到输出轴5。 4档时,第一离合器40、第二离合器50被结合; 此时,输入轴2旋转输入到第三行星齿轮组30的第三太阳轮31,同时经由第二行星 齿轮组20还输入到第三行星齿轮组30的第三齿圈33。由此,第三行星齿轮组30整体与输入 轴2一体旋转,以减速比为1的旋转从第三行星架34输出到输出轴5。 5档时,第二离合器50、第一制动器60被结合; 此时,输入轴2的旋转经由第二行星齿轮组20直接输入到第三行星齿轮组30的第 三齿圈33,同时经由第一行星齿轮组10及第二行星齿轮组20还输入到第三行星齿轮组30的 第三太阳轮31。输入轴2的旋转被增速后从第三行星齿轮组30的第三行星架34输出到输出 轴5。 6档时,第二离合器50、第二制动器70被结合; 此时,输入轴2的旋转经由第二行星齿轮组20直接输入到第三行星齿轮组30的第 三齿圈33,同时经由第二行星齿轮组20还输入到该第三行星齿轮组30的第三太阳轮31。输 入轴2的旋转以比上述5档更大的增速比增速后从第三行星齿轮组30的第三行星架34输出 到输出轴5。 倒档时,第一制动器60、第三制动器80被结合; 此时,输入轴2的旋转经由第一行星齿轮组10及第二行星齿轮组20输入到第三行 星齿轮组30的第三太阳轮31。此时,在第二行星齿轮组20中的旋转方向被逆转,由此,从第 三行星齿轮组30的第三行星架34向输出轴5输出与输入轴2旋转方向相反的旋转。 如上所述,在本实施方式中,变速机构3由第一行星齿轮组10、第二行星齿轮组20、 第三行星齿轮组30三个行星齿轮组和第一离合器40、第二离合器50、第一制动器60、第二制 动器70和第三制动器80五个摩擦元件构成,按照图2中的组合关系进行结合,实现前进六档 及倒档的自动变速器。 其次,通过图3和图4,对本发明的特征部分即设置于变速机构3中的第一制动器 60、第二制动器70、第三制动器80及其周边的具体结构进行说明。同时对设置于变速机构3 中的第一行星齿轮组10、第二行星齿轮组20、第三行星齿轮组30的行星齿轮轴承润滑结构 进行说明。 请参阅图3,第一制动器60是具有多个摩擦片的多片式制动器。包括第一对偶片 61a、第一摩擦片61b、第一活塞62和第一背板63。 第一对偶片61a的外周上具有外花键,其相配内花键4e形成于变速器壳4内周面 上。第一摩擦片61b的内周上具有内花键,其相配外花键形成于第一行星齿轮组10的第一齿 圈13的外周面上。 第一活塞62用于将多个第一摩擦片61b和第一对偶片61a推向背板63侧,活塞62滑 动的面形成于变速器壳4上。第一活塞62、变速器壳4及设置在第一活塞62内外侧的两个密 封圈共同形成一个密闭的第一液压腔64。 请参阅图4,变速器壳4上通过螺栓固定有油底壳7,油底壳7上螺栓固定有阀体90, 阀体90和变速器壳4之间的第一连接部93a设置有第一橡胶密封件92a,液压从邻接于变速 器壳4正下方的阀体90供应给第一液压腔64,在第一液压腔64正下方的变速器壳4上设置有 圆柱凸起,凸起中心设置有第一液压入口4a,在阀体90对应位置设置有圆柱凸起,凸起中心 位置设置第一液压出口91a。 其中,第一橡胶密封件92a为圆柱状,中间带孔,为避免装配后堵塞第一液压入口 4a和第一液压出口91a,其孔径会稍大于第一液压入口4a和第一液压出口91a的直径。同时 装配时,其压入到阀体90上,并突出一部分。 当将油底壳7装配到变速器壳4上时,第一橡胶密封件92a的突出部分会与所述变 速器壳4上的圆柱凸起弹性接触,并处于压缩变形的状态。这样,当第一制动器60需要液压 时,通过电磁阀的作用,油液从阀体90上的第一液压出口91a送出,通过第一橡胶密封件 92a,进入变速器壳4上的第一液压入口4a,送往第一液压腔64。而且由于第一橡胶密封件 92a的压缩变形,从第一液压出口91a到第一液压入口4a的油路被密封连接。 请参阅图3,第二制动器70是与第一制动器60一样具有多个摩擦片的多片式制动 器。包括第二对偶片71a、第二摩擦片71b、第二活塞72和第二背板73, 在第二对偶片71a的外周上具有外花键,其相配内花键4f形成于变速器壳4内周面 上。所述第二摩擦片71b的内周上具有内花键,其相配外花键形成于所述第二行星齿轮组20 的第二齿圈23的外周面上。 第二活塞72用于将多个第二摩擦片71b和第二对偶片71a推向背板73侧,该第二活 塞72滑动的面形成于变速器壳4上。第二活塞72、变速器壳4及设置在第二活塞72内外侧的 两个密封圈共同形成一个密闭的第二液压腔74。 请参阅图4,液压从阀体90供应给第二液压腔室74,在第二液压腔74正下方的变速 器壳4上设置有圆柱凸起,沿圆周方向和第二液压腔室64下方的圆柱凸起错开,凸起中心设 置有液压入口4b,在阀体90上和所述变速器壳4上凸起相同位置设置有圆柱凸起,凸起中心 位置设置第二液压出口91b(图中未示出),阀体90和变速器壳4之间的第二连接部93b设置 有和第一橡胶密封件92a相同结构的第二橡胶密封件92b。 当将油底壳7装配到变速器壳4上时,第二橡胶密封件92b的突出部分会与所述变 速器壳4上的圆柱凸起弹性接触,并处于压缩变形的状态。这样,当第二制动器70需要液压 时,通过电磁阀的作用,油液从阀体90上的第二液压出口91b(图中未示出)送出,通过第二 密封件92b,进入变速器壳4上的第二液压入口4b,送往第二液压腔室74。而且由于第二橡胶 密封件92b的压缩变形,从所述第二液压出口91b(图中未示出)到第二液压入口4b的油路被 密封连接。 请参阅图3,第三制动器80是与第一制动器60和第二制动器70一样具有多个摩擦 片的多片式制动器,包括第三对偶片81a、第三摩擦片81b、第三活塞82和第三背板83。 在第三对偶片81a的外周上具有外花键,其相配内花键4f形成于变速器壳4内周面 上。所述第三摩擦片81b的内周上具有内花键,其相配外花键形成于上述第三行星齿轮组30 的第三齿圈33的外周面上。 第三活塞82用于将多个第三摩擦片81b和第三对偶片81a推向第三背板83侧,该第 三活塞82不像第一活塞62和第二活塞72那样在变速器壳4上滑动,其滑动的面形成于后盖6 上。第三活塞82、后盖6及设置在第三活塞82内外侧的两个密封圈共同形成一个密闭的第三 液压腔室84。 请参阅图4,液压从阀体90的第三液压出口91c,进入第三橡胶密封件92c,经过变 速器壳4内部第一油路4c和第二油路4d,以及设置在后盖6上的第三油路6a供给所述第三液 压腔室84。同样在阀体90和变速器壳4的第三连接部93c通过第三橡胶密封件92c密封连接, 在变速器壳4和后盖6之间的连接部可以通过纸垫或O型密封圈进行密封连接。 向第三制动器80的第三液压腔室84的液压供应,比向第一液压腔室64和第二液压 腔室74的液压供应更长的路径进行。这是因为,对第一制动器60和第二制动器70要求的控 制比对第三制动器80要求的控制更精密。 阀体90邻接于变速器壳4的下方,并经由第一连接部93a、第二连接部93b与变速器 壳4连接。液压经由第一连接部93a和第二连接部93b从阀体90直接供应给第一液压腔64和 第二液压腔74。 同时由于第一液压腔64和第二液压腔74直接形成于变速器壳体4上和第一对偶片 61a、第二对偶片71a相啮合的内花键齿也形成于变速器壳体4上,所以不再需要制动器壳 体,节省了零件成本和变速器壳4的内部空间。而且只需要在变速器壳4位于第一液压腔64 和第二液压腔74的正下方加工非常短的第一液压入口4a、第二液压入口4b,这样采用本实 施方式,液压并不通过变速器壳4或制动器壳体的壁内部,而从阀体90,通过第一液压出口 91a、第二液压出口91b,第一连接部93a、第二连接部93b,第一液压入口4a、第二液压入口 4b,供应给第一液压腔64、第二液压腔74。因此,可以避免传统技术方案中通过变速器壳体 和制动器壳体壁内部油路往液压腔输送油液引起的油路过长的问题,提高阀体90对制动器 的控制性。此外,在从阀体90到第一液压腔64、第二液压腔74的油路中,所设置的部件的数 量,即部件间的连接部的数量变少,因此,液压泄漏的可能性降低。 而且,本实施方式中,第一橡胶密封件92a、第二橡胶密封件92b压入在阀体90上, 阀体90通过螺栓安装在油底壳7上,油底壳7通过螺栓固定在变速器壳4上,由此阀体90与变 速器壳4,在第一连接部93a、第二连接部93b通过第一橡胶密封件92a、第二橡胶密封件92b 的压缩变形,以使油路被密封连通。这样,避免了在第一连接部93a、第二连接部93b进行连 接阀体90与变速器壳4的作业(连接部上的油路连通作业),提高了自动变速器的装配性。 如图3所示,第一行星齿轮组10中的行星齿轮轴15有第一轴向油路15a,第一半贯 通径向油路15b,第一全贯通径向油路15c,其中,第一轴向油路15a可以导通第一全贯通径 向油路15c和第一半贯通径向油路15b。 第二行星齿轮组20中的第二行星齿轮轴25有第二轴向油路25a,第二半贯通径向 油路25b,第二全贯通径向油路25c,其中,第二轴向油路25a可以导通第二全贯通径向油路 25c和第二半贯通径向油路25b。 第三行星齿轮组30中的第三行星齿轮轴35有第三轴向油路35a,第三半贯通径向 油路35b,第三全贯通径向油路35c,其中,第三轴向油路35a可以导通第三全贯通径向油路 35c和第三半贯通径向油路35b。 而且,第一行星齿轮组10、第二行星齿轮组20、第三行星齿轮组30中的第一行星架 14、第二行星架24、第三行星架34分别设置有第一径向贯通油路14a、第二径向贯通油路 24a、第三径向贯通油路34a。 上述第一行星齿轮轴15的第一半贯通径向油路15b导通第一轴向油路15a、第一行 星齿轮12和第一行星齿轮轴15之间; 上述第二行星齿轮轴25的第二半贯通径向油路25b导通第二轴向油路25a、第二行 星齿轮22和第二行星齿轮轴25之间; 上述第三行星齿轮轴35的第三半贯通径向油路35b导通第三轴向油路35a、第三行 星齿轮32和第三行星齿轮轴35之间; 分别使用第一弹性圆柱销17、第二弹性圆柱销27、第三弹性圆柱销37进行连接固 定保证上述第一全贯通径向油路15c、第二全贯通径向油路25c、第三全贯通径向油路35c在 装配后对齐第一径向贯通油路14a、第二径向贯通油路24a、第三径向贯通油路34a。 第一弹性圆柱销17一端导入第一行星齿轮轴15的第一全贯通径向油路15c中,另 一端导入第一行星架14的第一径向贯通油路14a中。 第二弹性圆柱销27一端导入第二行星齿轮轴25的第二全贯通径向油路25c中,另 一端导入第二行星架24的第二径向贯通油路24a中。 第三弹性圆柱销37一端导入第三行星齿轮轴35的第三全贯通径向油路35c中,另 一端导入第三行星架34的第三径向贯通油路34a中。 为了防止润滑油泄漏,在上述第一弹性圆柱销17、第二弹性圆柱销27、第三弹性圆 柱销37的内部灌入橡胶,保证其在正常润滑压力下,不发生橡胶脱落。 同时在上述第一行星齿轮轴15、第二行星齿轮轴25、第三行星齿轮轴35分别远离 第一全贯通径向油路15c、第二全贯通径向油路25c、第三全贯通径向油路35c的一侧用第一 杯型堵头16、第二杯型堵头26、第三杯型堵头36分别堵上。 这样,对于第一行星齿轮组10来说,来自于中心轴的润滑油从第一行星架14上的 第一径向贯通油路14a,进入第一行星齿轮轴15的第一全贯通径向油路15c中,然后经过第 一轴向油路15a,第一半贯通径向油路15b,送往第一行星齿轮12和第一行星齿轮轴15之间, 润滑位于此处的轴承部。 对于第二行星齿轮组20来说,来自于中心轴的润滑油从第二行星架24上的第二径 向贯通油路24a,进入第二行星齿轮轴25的第二全贯通径向油路25c中,然后经过第二轴向 油路25a,第二半贯通径向油路25b,送往第二行星齿轮22和第二行星齿轮轴25之间,润滑位 于此处的轴承部。 对于第三行星齿轮组30来说,来自于中心轴的润滑油从第三行星架34上的第三径 向贯通油路34a,进入第三行星齿轮轴35的第三全贯通径向油路35c中,然后经过第三轴向 油路35a,第三半贯通径向油路35b,送往第三行星齿轮32和第三行星齿轮轴35之间,润滑位 于此处的轴承部。 如上所述,本实施方式中,使用第一弹性圆柱销17、第二弹性圆柱销27、第三弹性 圆柱销37,除了可以使第一全贯通径向油路15c、第二全贯通径向油路25c、第三全贯通径向 油路35c和第一径向贯通油路14a、第二径向贯通油路24a、第三径向贯通油路34a完全对齐 外,还可以使第一行星齿轮轴15、第二行星齿轮轴25、第三行星齿轮轴35和第一行星架14、 第二行星架24、第三行星架34在轴向进行固定,并防止二者发生相对转动,影响润滑油的供 应。 同时使第一弹性圆柱销17、第二弹性圆柱销27、第三弹性圆柱销37内部灌胶和第 一杯型堵头16、第二杯型堵头26、第三杯型堵头36可以有效避免润滑油路上的泄漏。使用本 实施方式,有效满足往行星齿轮轴承部输送润滑油的要求,结构设计简单、加工装配容易、 成本低廉。 如图3和图4所示,第一制动器60、第二制动器70上的第一活塞62、第二活塞72分别 设置有第一轴向油孔62a、第二轴向油孔72a。 请参阅图5至图7,在第一活塞62、第二活塞72压紧摩擦片侧设置有第一周向连续 环形槽62b、第二周向连续环形槽72b。其中,第一轴向油孔62a、第二轴向油孔72a连通上述 第一液压腔64、第二液压腔74和第一周向连续环形槽62b、第二周向连续环形槽72b。 上述第一制动器60的第一摩擦片61b、第一对偶片61a在上述第一活塞62的第一轴 向油孔62a径向相同位置设置有沿周向分布第二不连续环形槽61b1、第一不连续环形槽 61a1,第二不连续环形槽61b1、第一不连续环形槽61a1轴向穿透对应的第一摩擦片61b和第 一对偶片61a。 上述第一制动器60的第一背板63在与第一摩擦片61b接触一侧,在上述第一活塞 62的第一轴向油孔62a径向相同位置设置有第一连续环形槽63a,在第一连续环槽63a底部 设置有第一背板轴向油路63b,导通第一背板63的第一连续环形槽63a和第一连续环形槽 63a另一侧。 请参阅图5,上述第二制动器70的第二摩擦片71b、第二对偶片71a在上述第二活塞 72的第二轴向油孔72a径向相同位置设置有沿周向分布有第四不连续环形槽71b1、第三不 连续环形槽71a1,第四不连续环形槽71b1、第三不连续环形槽71a1轴向穿透各自对应的第 二摩擦片71b和第二对偶片71a。 上述第二制动器70的第二背板73在与第二摩擦片71b接触一侧,在上述第二活塞 72的第二轴向油孔72a径向相同位置设置有第二连续环形槽73a,在第二连续环槽73a底部 设置有第二背板轴向油路73b,导通第二背板73的第二连续环形槽73a和第二环形槽73a另 一侧。 上述第一行星齿轮组10、第二行星齿轮组20的第一齿圈13、第二齿圈23内周侧不 需要设置集油槽,同时也不需要在集油槽位置设置径向油孔,导通集油槽和第一齿圈13、第 二齿圈23外周侧。 这样,当第一制动器60结合时,第一活塞62逐渐压紧第一摩擦片61b和第一对偶片 61a,滑磨过程中产生的热量,需要被润滑油带走,从而冷却第一制动器60。此时,第一液压 腔64中充满高压的液压油,液压油从第一活塞62上的第一轴向油孔62a喷出,进入第一活塞 62的第一连续环形槽62b。 在压差的作用下,穿过第一摩擦片61b和第一对偶片61a上的第二不连续环形槽 61b1、第一不连续环形槽61a1,并进行热交换,到达第一背板63的第一连续环形槽63a中,再 通过第一连续环形槽63a底部的第一背板轴向油路63b,润滑油流出第一背板63,流回油底 壳7。而随着这一过程的不停进行,第一制动器60结合时产生的热量被不停带走,直至第一 制动器60冷却到正常工作温度或者第一制动器60脱开。 当第一制动器60不结合时,由于第一液压腔64中不存在高压油,没有油液通过上 述第一活塞62上的第一轴向油孔62a,此时只有很少量的润滑油在周围零件旋转作用下,进 入第一摩擦片61b和第一对偶片61a中。 当第二制动器70结合时,第二活塞72逐渐压紧第二摩擦片71b和第二对偶片71a, 滑磨过程中产生的热量,需要被润滑油带走,从而冷却第二制动器70。此时,第二液压腔74 中充满高压的液压油,液压油从第二活塞72上的第二轴向油孔72a喷出,进入第二活塞72的 第二连续环形槽72b。 在压差的作用下,穿过第二摩擦片71b和第二对偶片71a上的第四不连续环形槽 71b1、第三不连续环形槽71a1,并进行热交换,到达第二背板73的第二连续环形槽73a中,再 通过第二连续环形槽73a底部的第二背板轴向油路73b,润滑油流出第二背板73,流回油底 壳7。而随着这一过程的不停进行,第二制动器70结合时产生的热量被不停带走,直至第二 制动器70冷却到正常工作温度或者第二制动器70脱开。 当第二制动器70不结合时,由于第二液压腔74中不存在高压油,没有油液通过上 述第二活塞72上的第二轴向油孔72a,此时只有很少量的润滑油在周围零件旋转作用下,进 入第二摩擦片71b和第二对偶片71a中。 如上所述,在本实施方式中,第一制动器60和第二制动器70在结合时,从第一液压 腔64、第二液压腔74通过第一活塞62、第二活塞72上的第一轴向油孔62a、第二轴向油孔72a 喷出的润滑油能有效送达各自的摩擦片和对偶片,并进行热交换,其润滑路径简短连续,能 有效地将第一制动器60和第二制动器70冷却到正常工作温度。 而当第一制动器60和第二制动器70不结合时,只有少量润滑油能够进入其摩擦片 和对偶片,这样可以有效降低第一制动器60和第二制动器70的拖曳力矩,有助于提升整个 自动变速器的效率。此外由于不再需要在第一行星齿轮组10、第二行星齿轮组20的第一齿 圈13、第二齿圈23上设置集油槽和径向油孔,也有利于减少第一齿圈13、第二齿圈23的加工 难度,降低成本。 以上内容仅为说明本发明的技术思想,不能以此限定本发明的保护范围,凡是按 照本发明提出的技术思想,在技术方案基础上所做的任何改动,均落入本发明权利要求书 的保护范围之内。 一种自动变速器
    展开 >
    交易服务流程
    >

    挑选中意的板块

    ----

    客服确认选择专利的交易信息和价格并支付相应款项

    办理转让材料

    ----

    协助双方准备相应的材料

    签订协议

    ----

    协助卖家签订协议

    办理备案手续

    ----

    买卖双方达成一致后

    交易完成

    ----

    交易完成可投入使用

    过户资料 & 安全保障 & 承诺信息
    >

    过户资料

    买卖双方需提供的资料
    公司 个人
    买家 企业营业执照
    企业组织机构代码证
    身份证
    卖家 企业营业执照
    专利证书原件
    身份证
    专利证书原件
    网站提供 过户后您将获得
    专利代理委托书
    专利权转让协议
    办理文件副本请求书
    发明人变更声明
    专利证书
    手续合格通知书
    专利登记薄副本

    安全保障

    承诺信息

    我方拟转让所持标的项目,通过中国汽车知识产权交易平台公开披露项目信息和组织交易活动,依照公开、公平、公正和诚信的原则作如下承诺:

    1、本次项目交易是我方真实意思表示,项目标的权属清晰,除已披露的事项外,我方对该项目拥有完全的处置权且不存在法律法规禁止或限制交易的情形;
    2、本项目标的中所涉及的处置行为已履行了相应程序,经过有效的内部决策,并获得相应批准;交易标的涉及共有或交易标的上设置有他项权利,已获得相关权利 人同意的有效文件。
    3、我方所提交的信息发布申请及相关材料真实、完整、准确、合法、有效,不存在虚假记载、误导性陈述或重大遗漏;我方同意平台按上述材料内容发布披露信息, 并对披露内容和上述的真实性、完整性、准确性、合法性、有效性承担法律责任;
    4、我方在交易过程中自愿遵守有关法律法规和平台相关交易规则及规定,恪守信息发布公告约定,按照相关要求履行我方义务;
    5、我方已认真考虑本次项目交易行为可能导致的企业经营、行业、市场、政策以及其他不可预计的各项风险因素,愿意自行承担可能存在的一切交易风险;
    6、我方在平台所组织交易期间将不通过其他渠道对标的项目进行交易;
    7、我方将按照平台收费办法及相关交易文件的约定及时、足额支付相关费用,不因与受让方争议或合同解除、终止等原因拒绝、拖延、减少交纳或主张退还相关费用。