当前位置: 首页> 专利交易> 详情页
    待售中

    一种汽车传动轴的支撑装置[ZH]

    专利编号: ZL202503040268

    收藏

    拟转化方式: 转让;普通许可;独占许可;排他许可;作价投资;质押融资;其他(其他)

    交易价格:面议

    专利类型:实用新型专利

    法律状态:授权

    技术领域:传动系统

    发布日期:2025-03-04

    发布有效期: 2025-03-04 至 2025-04-28

    专利顾问 — 王老师

    电话咨询

    咨询电话

    13760886304

    专利基本信息
    >
    申请号 CN201520265025.4 公开号 CN204623150U
    申请日 2015-04-28 公开日 2015-09-09
    申请人 浙江吉利汽车研究院有限公司;浙江吉利控股集团有限公司 专利授权日期 2015-09-09
    发明人 梅益飞;付宝珍;沈健键;吴成明;冯擎峰 专利权期限届满日 2025-04-28
    申请人地址 317000 浙江省台州市临海市城东闸头 最新法律状态 授权
    技术领域 传动系统 分类号 B60K17/22(200601)
    技术效果 其他技术效果 有效性 有效(授权、部分无效)
    专利代理机构 台州市方圆专利事务所 33107 代理人 蔡正保;朱新颖
    专利技术详情
    >
    01

    专利摘要

    本实用新型提供了一种汽车传动轴的支撑装置,属于汽车技术领域。它解决了如何在调整传动轴角度差的同时减少传动轴受到热辐射的问题。汽车包括传动轴和套设在传动轴上的轴承,传动轴上具有万向节,本支撑装置包括支撑架和隔热罩,支撑架位于万向节的一侧,万向节的另一侧固连有胶套,隔热罩覆盖在胶套的上方,支撑架包括固定在汽车发动机缸体上的板状连接部,连接部上具有用于安装轴承的筒状支撑座,隔热罩与连接部固连。通过设计支撑架和隔热罩,本支撑装置不仅能够使变速器两侧传动轴的角度相近,避免低档高速时车身向一侧偏转的现象发生,又能够减少传动轴的热辐射,对传动轴上的胶套起到隔热保护的作用。
    展开 >
    02

    专利详情

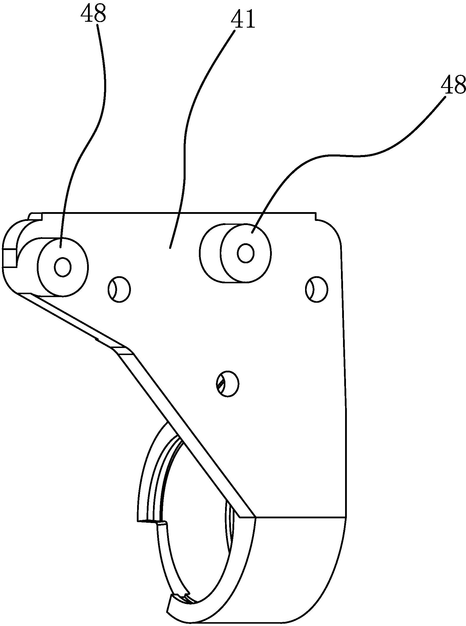
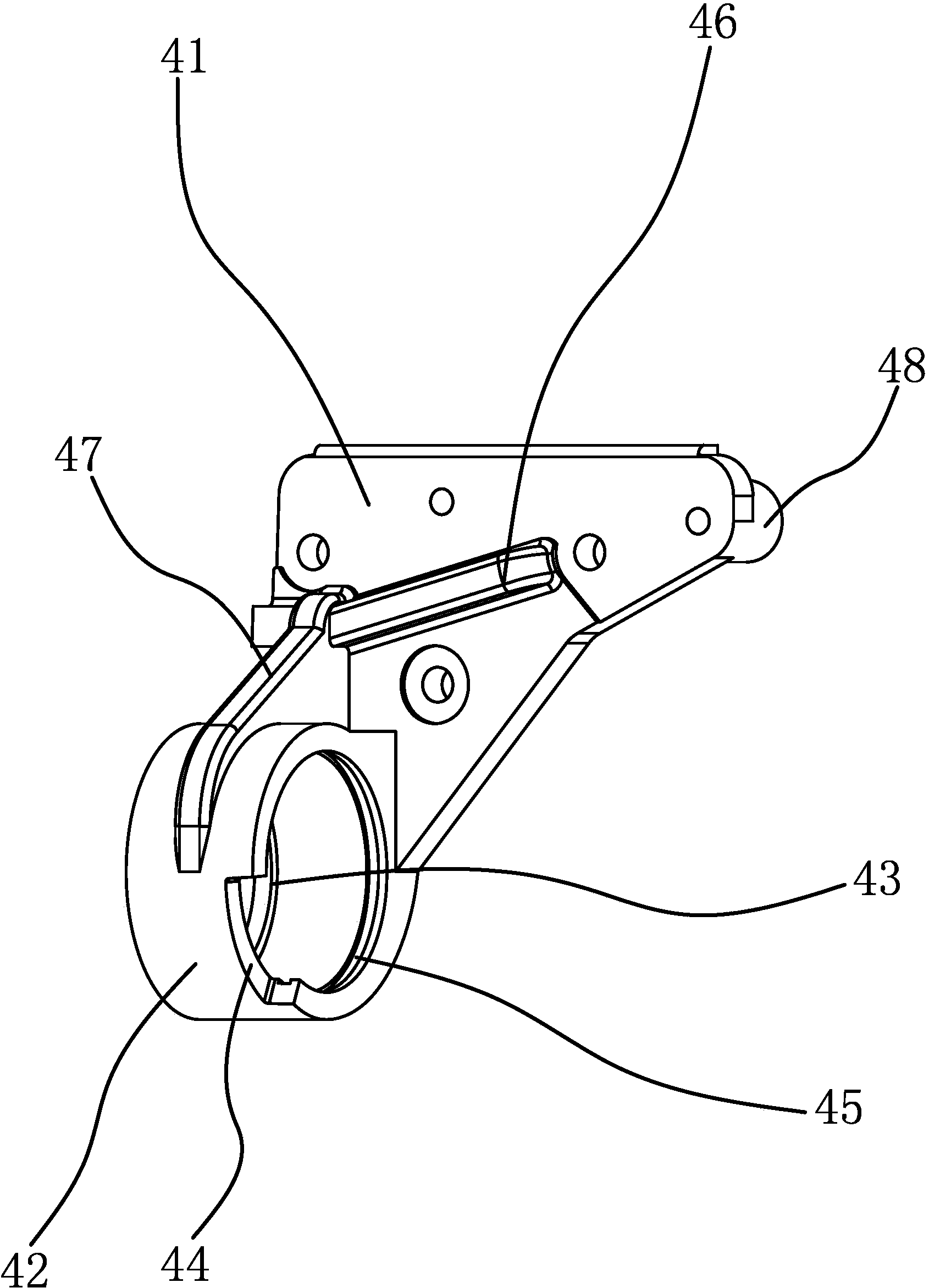
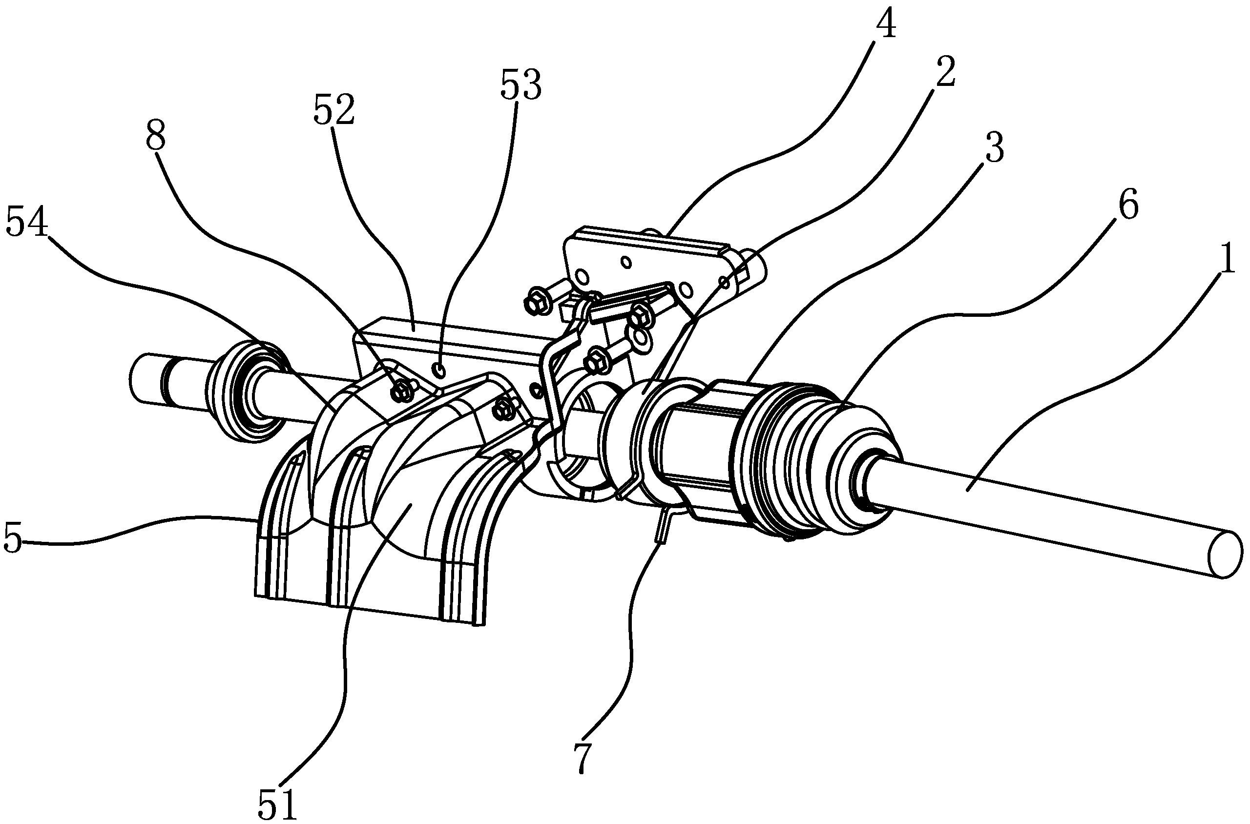
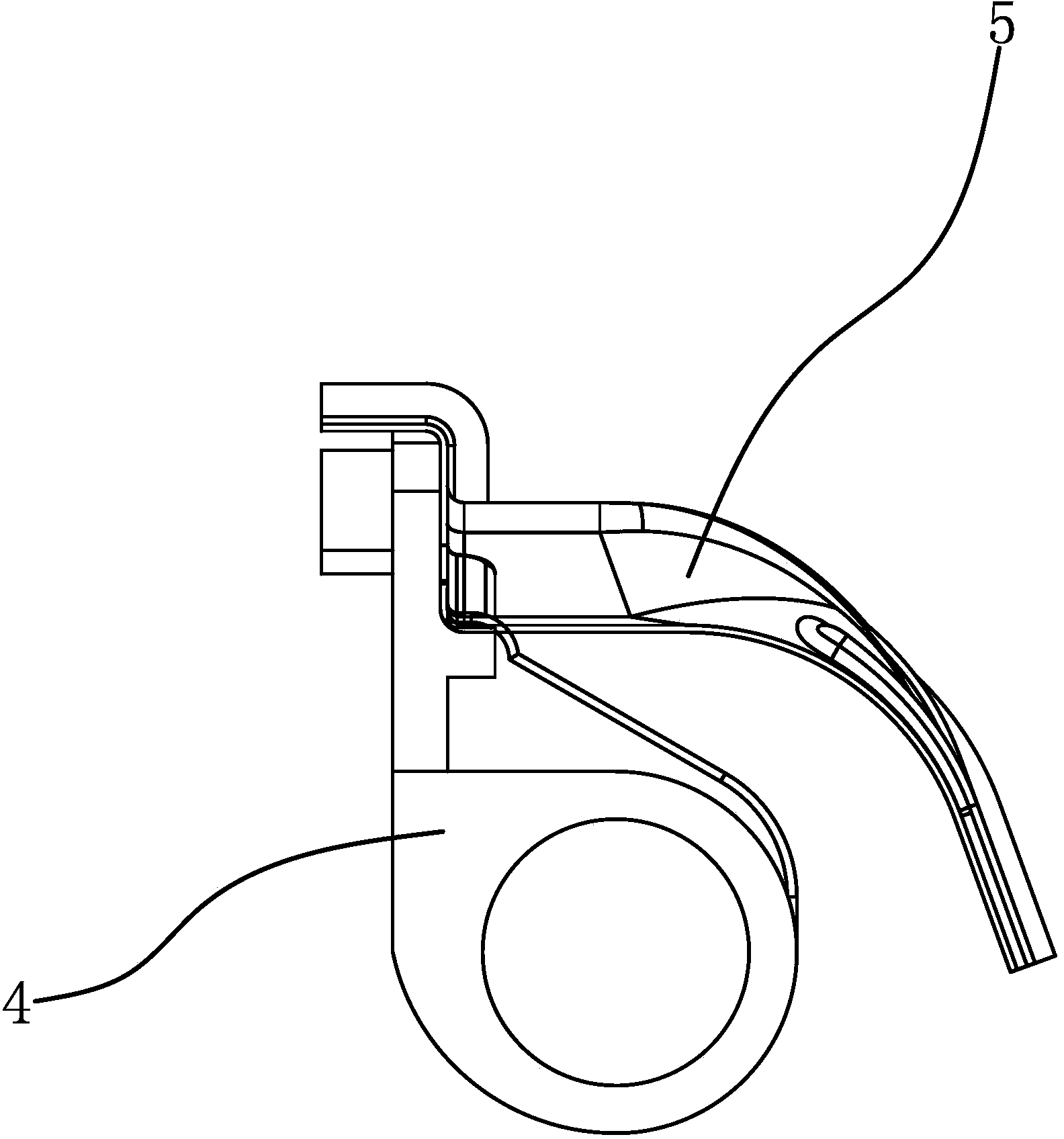
    技术领域 本实用新型属于汽车技术领域,涉及一种汽车传动轴的支撑 装置。 背景技术 目前,车辆的变速器和驱动轴通常通过传动轴来连接。相比 于轿车,SUV车型的动力总成离地间隙较高,一定程度导致变速 器连接到左右车辆两端的传动轴角度差变大。一般驾驶员在操作 汽车起步时,会用较大的力踩踏加速踏板,以使车子尽快起步, 从而达到理想车速。瞬间起步时,发动机转速较高,约为 3500r/p/min,使得发动机爆发强大的扭矩。由于左右车辆两端的 传动轴角度差较大,此时容易造成左右车轮的扭矩不均,进而导 致车身突然向一侧偏转,造成交通事故。 同时,随着动力需求的提升,低速高扭矩的涡轮增压发动机 的应用也愈加广泛。因此,相较于传统的汽油机,涡轮增压发动 机的三元催化器的温度也高于传统的汽油机。由于三元催化器与 传动轴位于同一侧,这就对传动轴的热辐射提出了较高的要求。 而现有的传动轴支撑方式一般采用支撑架支撑,但是现有的支撑 架只能起到限制传动轴的径向运动和部分的吸震功能,不能起到 隔热保护的作用。 发明内容 本实用新型的目的是针对现有的技术存在上述问题,提出了 一种传动轴的支撑装置,本实用新型解决的技术问题是如何在调 整传动轴角度差的同时减少传动轴受到的热辐射。 本实用新型的目的可通过下列技术方案来实现:一种汽车传 动轴的支撑装置,所述汽车包括传动轴和套设在传动轴上的轴承, 所述传动轴上具有万向节,其特征在于,所述支撑装置包括支撑 架和隔热罩,所述支撑架位于万向节的一侧,所述万向节的另一 侧固连有胶套,所述隔热罩覆盖在胶套的上方,所述支撑架包括 固定在汽车发动机缸体上的板状连接部,所述连接部上具有用于 安装轴承的筒状支撑座,所述隔热罩与连接部固连。 汽车传动轴的支撑装置的工作原理是通过设计用于连接传动 轴的支撑架,根据不同车型,不同传动轴角度的调整需要,将传 动轴布置在支撑架上,使变速器右侧传动轴的传动角度与变速器 左侧传动轴的传动角度相近,从而使车辆左右车轮所受扭矩相近, 进而避免了低档高速时车身向一侧偏转的现象发生;同时,利用 与传动轴连接的支撑架,在支撑架上设置隔热罩,通过设计隔热 罩保护了传动轴的胶套和轴承,有效的减少了传动轴受到的热辐 射。 在上述的汽车传动轴的支撑装置中,所述支撑座的一端的内 周面上具有环状的限位部,所述支撑座的另一端具有凹口,所述 支撑座与凹口相对的内周面上具有凹槽,所述凹槽内卡设有卡簧, 所述卡簧的两端抵靠在凹口的两侧,所述轴承位于支撑座内,所 述轴承的一端抵靠在限位部上,所述轴承的另一端抵靠在卡簧上。 通过在支撑座上设计限位部、凹口和凹槽实现了轴承的轴向固定, 能够有效减少传动轴产生的轴向振动。 在上述的汽车传动轴的支撑装置中,所述连接部上具有横向 加强筋和纵向加强筋,所述纵向加强筋位于连接部和支撑座之间 且与横向加强筋相交。通过设计横向加强筋和纵向加强筋保证了 支撑架的强度,提高了零件的固有频率。 在上述的汽车传动轴的支撑装置中,所述隔热罩包括侧边呈 弧形的片状本体和位于本体一端的折边,所述折边和本体之间具 有加强筋,所述折边上具有安装孔,所述安装孔内穿设有螺钉, 所述隔热罩通过螺钉与支撑架固连。通过在隔热罩上设计折边和 加强筋,提高了隔热罩的强度和固有频率;同时通过采用弧线设 计的隔热罩,用较少的空间尽大的保护了传动轴的胶套。 在上述的汽车传动轴的支撑装置中,所述隔热罩位于连接部 的一侧,所述连接部的另一侧具有凸台,所述凸台内具有螺纹孔, 所述螺钉穿过安装孔与凸台螺纹连接。通过设计凸台,保证了隔 热罩能够实现安装固定,相较于整体料厚设计,减轻了重量,节 省了材料。 与现有技术相比,本汽车传动轴的支撑装置具有以下优点: 通过设计支撑架和隔热罩,本支撑装置不仅能够使变速器两侧传 动轴的角度相近,避免低档高速时车身向一侧偏转的现象发生, 又能够减少传动轴的热辐射,对传动轴上的胶套起到隔热保护的 作用。 附图说明 图1是本汽车传动轴与支撑装置的结构爆炸示意图。 图2是本汽车传动轴与支撑装置的装配结构局部剖视图。 图3是本支撑装置的结构示意图。 图4是本支撑装置中支撑架一个方向的结构示意图。 图5是本支撑装置中支撑架另一个方向的结构示意图。 图中,1、传动轴;2、轴承;3、万向节;4、支撑架;41、 连接部;42、支撑座;43、限位部;44、凹口;45、凹槽;46、 横向加强筋;47、纵向加强筋;48、凸台;5、隔热罩;51、本体; 52、折边;53、安装孔;54、加强筋;6、胶套;7、卡簧;8、螺 钉。 具体实施方式 以下是本实用新型的具体实施例并结合附图,对本实用新型 的技术方案作进一步的描述,但本实用新型并不限于这些实施例。 汽车包括传动轴1、套设在传动轴1上的轴承2、设置在传动 轴上1的万向节3和支撑装置,本支撑装置包括支撑架4、连接 部41、支撑座42、限位部43、凹口44、凹槽45、横向加强筋46、 纵向加强筋47、凸台48、隔热罩5、本体51、折边52、安装孔 53、加强筋54、胶套6、卡簧7、螺钉8。 具体来说,如图1所示,本支撑装置包括支撑架4和弧线设 计的隔热罩5,支撑架4位于万向节3的一侧,万向节3的另一 侧固连有胶套6,隔热罩5覆盖在胶套6的上方。如图2和图4 所示,支撑架4包括固定在汽车发动机缸体上的板状连接部41, 连接部41上具有横向加强筋46和纵向加强筋47,纵向加强筋47 位于连接部41和支撑座42之间且与横向加强筋46相交。连接部 41上还具有用于安装轴承2的筒状支撑座42,支撑座42的一端 的内周面上具有环状的限位部43,支撑座42的另一端具有凹口 44。支撑座42与凹口44相对的内周面上具有凹槽45,凹槽45 内卡设有卡簧7,卡簧7的两端抵靠在凹口44的两侧,轴承2位 于支撑座42内,轴承2的一端抵靠在限位部43上,轴承2的另 一端抵靠在卡簧7上。 如图1、图3和图5所示,隔热罩5包括侧边呈弧形的片状 本体51和位于本体51一端的折边52,折边52和本体51之间具 有加强筋54,折边52上具有安装孔53,安装孔53内穿设有螺钉 8,隔热罩5位于连接部41的一侧,连接部41的另一侧具有凸台 48,凸台48内具有螺纹孔,螺钉8穿过安装孔53与凸台48螺纹 连接。 本文中所描述的具体实施例仅仅是对本实用新型精神作举例 说明。本实用新型所属技术领域的技术人员可以对所描述的具体 实施例做各种各样的修改或补充或采用类似的方式替代,但并不 会偏离本实用新型的精神或者超越所附权利要求书所定义的范 围。 尽管本文较多地使用了传动轴1、轴承2、万向节3、支撑架 4、连接部41、支撑座42、限位部43、凹口44、凹槽45、横向 加强筋46、纵向加强筋47、凸台48、隔热罩5、本体51、折边 52、安装孔53、加强筋54、胶套6、卡簧7、螺钉8等术语,但 并不排除使用其它术语的可能性。使用这些术语仅仅是为了更方 便地描述和解释本实用新型的本质;把它们解释成任何一种附加 的限制都是与本实用新型精神相违背的。 一种汽车传动轴的支撑装置
    展开 >
    说明书附图
    >
    交易服务流程
    >

    挑选中意的板块

    ----

    客服确认选择专利的交易信息和价格并支付相应款项

    办理转让材料

    ----

    协助双方准备相应的材料

    签订协议

    ----

    协助卖家签订协议

    办理备案手续

    ----

    买卖双方达成一致后

    交易完成

    ----

    交易完成可投入使用

    过户资料 & 安全保障 & 承诺信息
    >

    过户资料

    买卖双方需提供的资料
    公司 个人
    买家 企业营业执照
    企业组织机构代码证
    身份证
    卖家 企业营业执照
    专利证书原件
    身份证
    专利证书原件
    网站提供 过户后您将获得
    专利代理委托书
    专利权转让协议
    办理文件副本请求书
    发明人变更声明
    专利证书
    手续合格通知书
    专利登记薄副本

    安全保障

    承诺信息

    我方拟转让所持标的项目,通过中国汽车知识产权交易平台公开披露项目信息和组织交易活动,依照公开、公平、公正和诚信的原则作如下承诺:

    1、本次项目交易是我方真实意思表示,项目标的权属清晰,除已披露的事项外,我方对该项目拥有完全的处置权且不存在法律法规禁止或限制交易的情形;
    2、本项目标的中所涉及的处置行为已履行了相应程序,经过有效的内部决策,并获得相应批准;交易标的涉及共有或交易标的上设置有他项权利,已获得相关权利 人同意的有效文件。
    3、我方所提交的信息发布申请及相关材料真实、完整、准确、合法、有效,不存在虚假记载、误导性陈述或重大遗漏;我方同意平台按上述材料内容发布披露信息, 并对披露内容和上述的真实性、完整性、准确性、合法性、有效性承担法律责任;
    4、我方在交易过程中自愿遵守有关法律法规和平台相关交易规则及规定,恪守信息发布公告约定,按照相关要求履行我方义务;
    5、我方已认真考虑本次项目交易行为可能导致的企业经营、行业、市场、政策以及其他不可预计的各项风险因素,愿意自行承担可能存在的一切交易风险;
    6、我方在平台所组织交易期间将不通过其他渠道对标的项目进行交易;
    7、我方将按照平台收费办法及相关交易文件的约定及时、足额支付相关费用,不因与受让方争议或合同解除、终止等原因拒绝、拖延、减少交纳或主张退还相关费用。